AI纪元首个数据DAO幕后推手Vana:捍卫用户数据权的小Bittensor
第一个数据 DAO,第一个用户自有数据网络
Reddit 今年 2 月在 IPO 招股书中透露:通过与 AI 公司签订数据授权协议,已实现合计 2.03 亿美元的收入。AI 公司之所以肯花重金,是因为数据和算力一样,是开发 AI 模型必不可少的关键资源。
可悲的是,这些收入却没有一点流向 Reddit 的用户,即使他们才是平台上超过 10 亿篇帖子和超过 160 亿条评论的实际创作者。
在这样巨大的不公下,第一个数据 DAO「r/datadao」于 4 月 4 日应运而生。它鼓励用户导出自己在 Reddit 平台的数据并上传至社区数据库,一起投票决定将数据出租给 AI 公司以共享利润。用户还可以根据他们的数据贡献来获得治理代币 RDAT。

随后有媒体揭露,r/datadao 的幕后推手是一家从 Paradigm、Polychain Capital 等 VC 那里融了 2000 万美元的初创公司 Vana。受此消息振奋,RDAT 在 5 天内从开盘的 0.011 美元,飙升 50 倍至最高 0.67 美元。但后面开启了无固定总量随时增发的模式,导致 RDAT 的价格又跳水到最初的起点再没能雄起。

一般来说,故事到这里就结束了。币圈项目走成这样,基本就宣布 Game Over 了。
我们的注意力一直放在 r/datadao 上,却忽视了它背后的庞然大物 Vana 到底想做什么。r/datadao 只是 Vana 从巨头手中夺回用户数据权的一次试探,它真正想做的是建立第一个用户自有数据的区块链网络。在这个开放的互联网中,用户拥有并管理他们的数据,以及由这些数据创造的智能产品。用户通过贡献数据获得 AI 模型的所有权,价值流向用户和独立模型开发者,而非中心化的平台。
是的,Vana 想做一条与众不同的全新公链。6 月 11 日,这条公链迎来了第一个测试网「Satori Testnet」。原来,砸巨头饭碗的好戏才刚刚开始。
全新公链竟是小 Bittensor?
其实,Vana 这条公链说新也不新。因为从很多方面,它都像极了 Bittensor。
Bittensor 最为人称道的,是它为人工智能开发建立了一个「多子网相互竞争以提高数字商品生产质量」的市场机制。
可以说,Vana 模仿了 Bittensor 的整套机制,服务于自己「建立一个高效的数据流动性网络」的需求。
于是,Vana 提出了对它如同子网之于 Bittensor 的 DLP 这个概念。想要理解 Bittensor,最重要的是理解「子网」。同样地,想要理解 Vana,就必须理解「DLP」。
DLP
DLP 全称「Data Liquidity Pool」,翻译成中文就是「数据流动性池」。
Vana 在区块链层面上,是一个基于权益证明共识的 EVM 兼容链,而 DLP 其实就是 Vana 网络上的一个智能合约。
像 r/datadao 这种数据 DAO 就是 DLP 的具体表现形式。Satori 测试网上的构建者现在还在开发 ChatGPT Data DAO、LinkedIn Data DAO、Twitter Data DAO、Github Data DAO 等各种各样的数据 DAO。

未来 Vana 主网上会启动 16 个 DLP 插槽,将根据总交易笔数、交易费用、已验证数据上传量和独立钱包交互次数这些指标,由 Vana 网络原生 Gas 代币 DAT 持有者通过投票的方式,从所有测试网上的 DLP 中进行评选。
就和子网能够获得 Bittensor 的 TAO 排放奖励一样,DLP 也能获得 Vana 的 DAT 排放奖励。当然没选上的 DLP 也不是不能获得排放奖励,只不过没有上面 16 个顶级 DLP 那么多罢了。新的 DLP 还必须通过无排放奖励地运行一段时间来证明自己。
向 DLP 提交数据的用户被称为「数据贡献者」,根据贡献的数据质量获得 DLP 的特定代币奖励,类似于 Bittensor 子网上完成各种任务获得 TAO 代币奖励的矿工。每个 DLP 都会根据其特定的数据集,实施自己的贡献证明函数。例如,r/datadao 通过衡量用户的业力(Karma)值来确定贡献数据的价值大小,并要求用户在他们的 Reddit 个人资料中发布代码以确认所有权。
这里有一个平平无奇但关系重大的细节,不知道读者有没有发现?那就是,DLP 发给用户的奖励不是 Vana 网络的原生 Gas 代币 DAT,而是自己发行的特定治理代币!也就是说,Vana 允许每个 DLP 都创建自己的数据集特定代币,让 DLP 可以完全控制其池子的代币经济。r/datadao 发给用户的就是它自己的治理代币 RDAT,并且能够完全控制自己的代币供应量。这些是 Vana 和 Bittensor 目前最不一样的地方,也是我将会在文章结尾着重探讨的一个问题。
名古屋共识
用户提交的数据首先需要经过验证节点的打分,验证节点会根据 DLP 创建者设定的标准进行验证。在这个过程中,Vana 采用了与 Bittensor 的尤马共识(Yuma consensus)类似的模糊共识机制——名古屋共识(Nagoya consensus),即由一群验证节点共同评估用户提交数据的质量,采用加权平均的方式确定最后的分数。
此外,验证节点还会给其他验证节点的评分行为进行打分。如果某个验证节点给一个质量很差的文件打了高分,那么其他验证节点会对这个节点打低分。
每 1800 个区块(约 3 小时)为一个周期(epoch)。每个周期结束后,DLP 合约会按最终的评分向验证节点分配获得的排放奖励。这种机制既抑制了偏离共识多数的行为,又激励验证节点对数据贡献进行诚实评估。
以上所有的事务都将由传播节点验证交易的有效性,并添加进 Vana 网络的区块里进行确认。传播节点借此可以赚取交易费用和排放奖励,这个和其他基于权益证明共识的 EVM 兼容链没什么不同。
用户自托管数据
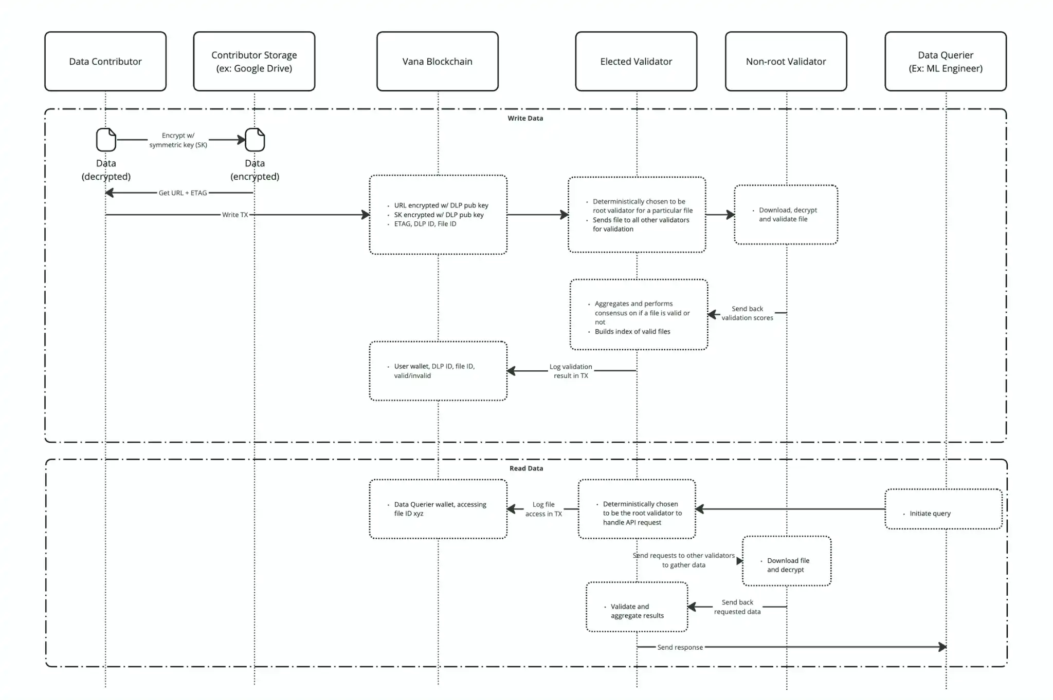
值得注意的是,用户虽然向数据 DAO 提交了个人数据,但这些数据并没有真正上链。
要知道,数据不像代币,是非排他性的,一旦上链公开就可以任意复制。要想让数据具有流动性,就必须首先保证用户对自己私有数据的控制权,确保数据在未经所有者同意的情况下不会被多次使用,也就是必须解决数据的「双花问题」。
对此,Vana 通过精妙且严谨的设计,让用户数据的流转过程宛如一场精心编排的舞蹈。

首先,数据贡献者将数据通过对称密钥加密,并将加密后的数据存储于诸如 Google Drive 的个人云存储账户。获取数据的 URL 和唯一标识符(ETAG)后,这些信息连同加密密钥一同记录到 Vana 区块链上。接着,选定验证节点作为根验证节点,负责协调其他验证节点对数据文件进行下载、解密和验证。通过模糊共识机制,验证节点们确认数据的有效性并将结果记录于区块链中,形成一份有效文件的索引。
当数据查询者发起访问请求时,根验证节点再次组织验证节点下载、解密并汇总数据,最终将安全验证后的数据传递给查询者。整个过程中,只有合法的验证节点才能通过区块链的权限控制解密并访问数据,防止了未经授权的下载和解密操作。
在坚实的数据流动性层和区块链层的基础上,Vana 创造了一个开放的应用层供数据贡献者和开发者进行协作。开发者可以利用 DLP 积累的数据流动性构建应用程序,贡献者社区则可以从他们的数据中创造出实际的经济价值。

dTAO 机制的先一步实现?
前文提到,Vana 与 Bittensor 最大的不同,是它允许 DLP 拥有自己的代币经济。
我相信大部分人一开始对此都有和我一样的疑惑:为什么要让每个 DLP 都创建自己的代币呢?万一它们搞砸了怎么办(r/datadao 的治理代币 RDAT 就经历了暴涨暴跌),没看出这样做有任何的必要性。
在咨询了 Vana 团队之后才意识到,原来 Vana 不只是想原封不动地把 Bittensor 的这一套机制拿过来用,而且还想要对 Bittensor 目前面临的挑战做出更积极的应对。让每个 DLP 拥有自己的代币经济,正是 Bittensor 一直在推进却进展缓慢的 Dynamic TAO(BIT001)网络升级的核心所在。

Bittensor 的 Dynamic TAO 升级旨在将原本根网络中少数验证节点决定的 TAO 排放分配权,通过市场化的动态定价机制下放给所有 TAO 持有者。这套机制想要起效,首先需要每个子网发行自己的代币(dTAO 代币),建立一个子网代币与 TAO 组成的流动性池。TAO 持有者可以选择质押 TAO 到不同子网对应的流动性池中,从而获得该子网的特定 dTAO 代币。
每个子网 dTAO 代币都有自己独立的供给,子网验证节点使用 dTAO 参与共识并获得奖励。每个池的价格由其中 TAO 和 dTAO 储备的比例决定,反映了市场对该子网的需求。Bittensor 将新增发的 TAO 按照 dTAO 池价格的比例注入各个池中。
这样就将原先基于根网络投票的 TAO 分配方式改为基于各动态 TAO 池价格比例进行分配,从而让所有 TAO 持币者通过质押行为来「用脚投票」决定哪些子网应该获得更多 TAO 奖励。
虽然 Vana 目前的官方文档中仍然表示由「根网络」这一模块来负责管理 DLP 和代币奖励分配,但可以很清楚地看到 Vana 想要在主网上线之前就摆脱这一中心化的治理机制,比 Bittensor 更勇敢地向前迈上一步。
为什么说「比 Bittensor 更勇敢地向前迈上一步」?那是因为,原本以根网络验证节点投票决定分配的方式,虽然相对中心化,但验证节点有维护声誉的动机,会相对审慎。而开放给所有持币者参与可能导致投机者蜂拥而至,影响生态稳定性。由于 dTAO 池的价格完全由市场供需决定,当大户突然大量质押或撤销质押时,可能引发剧烈的价格波动,导致原本基于其价格比例进行的 TAO 分配出现大幅波动,引发系统性风险。
如果 Vana 确实打算在主网上线后采用和 Bittensor 的 dTAO 机制类似的做法,我想上面的问题 Vana 必须要提前做好应对的准备。它曾经的老师 Bittensor 还在后面施施而行,前方已没有人为它试错和铺路。
