迎接2023:数据分析、事件回顾、赛道梳理
作者:Azuma、十文、秦晓峰、Loopy Lu、胖虎
2022 ,V神、CZ、SBF 陆续登上《财富》杂志封面,对应标题分别为“The Prince of Crypto Has Concerns”、“The $74 Billion Man”、“The Next Warren Buffett?”。
这一年 Crypto 世界剧情的走向,是再厉害的编剧也写不出的跌宕反转,令人唏嘘不已的戏剧性黑天鹅事件数见不鲜,如今回首,故事里的草蛇灰线,早已埋下伏笔。
前 4 个月 ,加密总市值仍在 2 万亿美元附近徘徊。
2 月开始的俄乌冲突将众筹 DAO 和加密跨境支付推向台前。3 月拜登签署数字资产行政命令,将研发潜在的美国 CBDC(央行数字货币)选项置于最紧迫位置。各主要经济体也稳步推进其 CBDC 的研发与落地。
一众传统金融巨头获批发行加密货币相关产品,扩大 Crypto 采用与破圈;Web2 大厂积极试水 NFT、元宇宙与 Web3,明星与品牌方也紧随其后,拥抱新的营销法则。DeFi 细分领域龙头们纷纷上新版本;NFT 总交易额和蓝筹地板价屡创新高,Yuga Labs 推出元宇宙 Otherside,新一代应用之光 StepN 以 M2E 为基石继续扩展边界……
然而好梦易逝, 5 月“UST 脱锚、LUNA 崩盘”事件打翻一篮鸡蛋,更对用户资金、生态项目、行业信心和监管态度都产生立体绵远的影响。
随后的半年间,我们眼见三箭资本(3AC)破产清算,Celsius 破产重组,贝宝金融(Babel Finance)停止提现,Voyager Digital 申请破产保护,FTX 更是短短几日大厦倾塌,BlockFi 破产重组,DCG 陷入流动性危机。曾被认为“大而不倒”的机构们备受质疑、裁员过冬,一些曾沉淀大额资金的 CEX 跑路或停止兑付,更多去中心化项目面临严峻的安全环境考验……
自 6 月中旬起,加密总市值跌至 1 万亿美元上下摇摆(截至发稿,这一数字约为 8447 万亿美元)。
泡沫破裂,我们发现:“机构资金大举入场”是为循环加杠杆营造出的幻象;戳破算法稳定和超高收益的表壳,终会走向崩塌的庞氏眉目显露;拥抱监管合规、在美国国会上代表行业的 CeFi 巨头账目混乱,挪用用户资金;屡屡得手的暗影黑客,仍在不停窃取,逍遥法外,追责与补偿是如此遥不可期。
然而,快速入冬的加密行业并未被击垮,就此蜷缩倒下。
几经拉扯,马斯克终收购推特,大刀阔斧的改革后,DOGE、meme、SocialFi、Web3 重被提起;以太坊完成 Merge、走入 PoS 新时代,为加密史写下重要注脚;继承 Diem 衣钵的 Move 系公链和乘风而起的 L2 们,正哺育新的杀手应用、酝酿下个超级生态;CeFi 竞争格局被意外重构,吸取经验教训的“长老”们上位成为举足轻重的 KOL。
不论是雨是雪,落在 Web3 的大地上,助春芽挣出冻土,推着行业中的每个参与者迈向下一周期。
在这个市场中,无论多难,从不缺少创新和希望。本篇长文,Odaily星球日报从数据分析、大事件回顾、赛道梳理等角度,与你一同回望 2022,期盼 2023。
一、二级市场遇冷,市场走入深熊
2022 年,美联储持续加息,全球流动性紧缩;外部金融环境恐慌,加之内部诸多事件连锁暴雷,加密市场最终步入深熊。
从整体来看,全年加密资产总市值缩水近 1.5 万亿美元。数据显示,总市值从年初的 23340 亿美元下降至目前的 8447 亿美元,跌幅超过 63%;市值首次跌破 1 万亿美元大关是在今年 6 月 14 日,随后持续盘整至今。

即便处于熊市,BTC 和 ETH 年内的市值占比依然没有太大改变:BTC 市值占比从年初的 37.83% 下降至 37.4%;ETH 市值占比从年初的 18.95% 下降至 18.11%。
在保持着高市值占比的同时,相对其他山寨币而言,BTC、ETH 价格跌幅较小。BTC 价格从年初的 46215 美元一度下跌至 15461 美元,最大跌幅 66%,年内收跌 62%;ETH 价格从年初的 3676 美元一度下跌至 880 美元,最大跌幅 76%,年内收跌 64.7%。反观其他资产,市值排名前百的代币中有多达 72 个代币从历史高点下跌了 90% 以上;DeFi 板块和 GameFi 板块,总市值跌幅普遍在 80%-90% 之间,单个资产跌幅最高达到 99%。
市值前十的币种,也在今年发生天翻地覆的变化,主要有三个趋势:一是老主流后撤,去年市值一度跻身前五的 ADA 以及 DOT,今年市值不断滑落,ADA 目前市值第 9,DOT 市值第 12;二是 DeFi 和基础设施类资产退场,UNI、AVAX、LINK 市值跌至 15 名、20 名以外,目前唯一比较坚挺的是 MATIC,示意着 L2 依然活跃在前线;三是黑天鹅时间导致相关代币价值缩水严重,比如 Terra 代币 LUNA,在今年前四个月,市值始终稳定在前十,但随着 UST 不断脱锚,LUNA 价格也遭遇瀑布式下跌,从最高 120 美元(4 月 5 日)暴跌至最低 0.000001 美元,沦为 meme 币,最终 Terra 被迫发行新币。SOL 的遭遇也令人同情,在今年前十个月其市值一直排名前十,但随着 FTX 的溃败,SOL 惨遭波及,价格在一周内从 38 美元下跌至 11 美元,最大跌幅下跌超过 70%,目前市值排名第 16 位。
另有两个代币值得重点关注:

平台币方面,Coingecko 统计的 48 家数据显示,截至 12 月 1 日,平台币总市值 574 亿美元,其中前五名分别是:BNB(434 亿美元)、OKB(56.8 亿美元)、LEO(35.1 亿美元)、CRO(15.5 亿美元)以及 HT(8.2 亿美元)。平台币中曾经的市值第三 FTT,在 11 月 8 日崩盘前流通市值高达 34 亿美元,仅仅一周,FTT 便从 22 美元下跌至 1.2 美元,跌幅高达 95%。另外,虎符(HOO)、AAX(AAB)等多个平台相继暴雷跑路,其平台币价格也暴跌 99%。
今年,加密交易所 BitMex 发布平台币 BMEX。2 月起,BMEX 开始向用户空投,“累计已向 8 万多名交易者空投了数百万个 BMEX”;6 月,该公司以“市场状况”为由推迟了其代币的上市;最终,11 月 11 日 BMEX 正式上线。但从二级市场表现来看,BMEX 首发上线价格 0.9 美元,最高上涨至 1.3 美元,而后开始长达一个月的阴跌,最低跌至 0.37 美元,目前暂报 0.64 美元,流通市值 6400 万美元。
稳定币方面,截至 12 月 1 日,稳定币市值总规模达到 1410 亿美元,占加密总市值(8997 亿美元)的 15.6%。从市场规模来看,整个稳定币市场接近 90% 的份额被三个中心化的法币稳定币主导,分别是:USDT (655 亿美元)、USDC (432 亿美元)以及 BUSD(224 亿美元)。目前最大的去中心化稳定币是 DAI(52 亿美元),在稳定币市值中排名第四,相较于前三甲依然有着较大差距;今年 2 月 16 日,DAI 市值达到最高 99 亿美元,随后开始下降。
五月至今,USDT 市值从 832 亿美元最低下降至 653 亿美元,缩水 179 亿美元;反观 USDC 从最低的 485 亿美元最高涨至 561 亿美元,上涨 76 亿美元,但随着 8 月 OFAC 制裁 Tornado Cash 事件发酵,USDC 也深受影响,市值在一个月内下降 20 亿美元;再加上币安今年 9 月出台稳定币兑换计划——将平台上的 USDC 、USDP、TUSD 稳定币余额和新充值以 1:1 的比例自动转换为 BUSD,对 USDC 等稳定币造成冲击。数据显示,过去三个月,USDC 总市值从 523 亿美元缩水至 420 亿美元,BUSD 市值则从 193 亿美元上涨至 224 亿美元,增长接近 30 亿美元。
今年也有多个去中心化稳定币遭遇挫折,逐渐退出历史舞台。
去中心化算稳 USTC(原 UST)的市值在今年年后不断上涨,于五月初达到最高的 187 亿美元,超过 BUSD 位列市值第三;但最终由于设计缺陷崩盘,目前仅剩 2.4 亿美元。
另外一个崩溃的 DeFi 稳定币是 MIM(Magic Internet Money),该项目去年通过绑定 Curve 激励极大刺激了铸币需求,今年年初市值一度高达 45.6 亿美元,排名第六,仅次于 USTC 和 DAI;但随着激励缩水以及陷入增长瓶颈,年后市值大幅降低,目前仅为 0.87 亿美元,掉出稳定币市值排行榜前十。
去中心化稳定币 FEI 今年年后遭遇黑客攻击,损失超过 8000 万美元,市值从年初的 7.8 亿美元一路下跌至目前的 4500 万美元;据最新消息,Tribe DAO 通过一项提案,开始整合协议拥有的资产,当所有工作完成后,Tribe DAO 将彻底解散。
HUSD 价格在今年 8 月脱锚,一度跌至 0.9 美元以下,现已恢复正常;对此,火币官方表示,已于 2022 年 4 月退出 HUSD。
由波场主导的去中心化稳定币 USDD 异军突起,5 月初市值只有 3200 多万美元,不到一个月即上涨至 6.6 亿,并于 10 月 13 日创下 7.98 亿美元的巅峰,目前市值 7.1 亿美元,排名第八;该项目机制与 USTC 类似,但在 USTC 崩盘后,USDD 做了一些改进,如设置“波联储”白名单机构,只有这些机构才能铸币,Tron 也没有明确的赎回政策。目前,USDD 获得了 Huobi、Poloniex、Kucoin、Bybit、Gate 等一批 CEX 和 Sun.io、ellipsis 等 DeFi 协议的支持,应用场景丰富,并在 10 月 7 日成为多米尼克国法币。
二、投融资总额约350亿美元,崩盘事件为VC敲响警钟
经 Odaily星球日报不完全统计,截至 11 月 30 日,2022 年加密行业公开披露了 1658 笔一级市场融资,同比增长 8.4%,已披露总金额约为 350 亿美元,同比增长 7.3%。
我们根据获投项目的业务类型、服务对象、商业模式等维度将披露融资的所有项目划进 5 大赛道:基础设施、应用、技术服务商、金融服务商和其他服务商。每个赛道下又分为不同的子板块包括 GameFi、DeFi、NFT、支付、钱包、DAO、Layer1、跨链等。
从融资赛道来看,2022 年的热门融资赛道依次是应用、金融服务商和其他服务商。

从各赛道的子版块融资数量来看,应用领域的 GameFi 版块获得了许多大型机构的关注和布局,也是 2022 年最受资本方青睐的赛道,共获得了 272 笔融资,占融资总量的 16%,位列该赛道的第一,同时也位于所有大赛道的榜首。对该赛道的投资包括 X2E 项目、游戏公会、GameFi 开发基础设施等。
其次,较受资本关注的是应用领域的 DeFi 和 NFT 板块,分别获得 191 笔融资和 188 笔融资。而今年年初讨论度较高的元宇宙板块相对来说处于弱势,可能是由于其各项基础设施建设尚不完善,同时更易落地的元宇宙方向也都集中在 GameFi 板块。
其他各赛道位列第一的子版块有金融服务商的交易板块,共有 78 笔;技术服务商的其他板块(包括开发、BaaS、算法等),共有 92 笔;基础设施的 L1 板块,共有 30 笔;其他服务商的其他板块(包括营销、教育、媒体、孵化、合规等),共有 162 笔。

从板块轮动和获投金额来看,GameFi 贯穿 2022 年始终,总融资额为 51.89 亿美元,并接力 NFT 和 DeFi 成为可能带动下一轮牛市爆发的推手。
其次是支付板块,虽然在融资数量上并不占优,但是总融资金额位列第二,有 42.58 亿美元。该板块较受关注的项目有全球支付解决方案 Checkout.com,融资金额有 10 亿美元,位列 2022 年全年单笔融资金额第二。其次是为加密交易、NFT 市场和加密钱包提供法币入口和出口的 Cross River Bank,融资金额为 6.2 亿美元。最后值得关注的是 USDC 发行方 Circle,融资 4 亿美元。
同样以总融资金额获胜的是 L1 板块。年初 Luna 以 10 亿美元的融资金额引领公链板块融资榜首,虽然 5 月 Luna 暴雷给市场带来巨大损失,但是公链仍然是投资机构重点关注的领域。前有相对成熟的 Near Protocol、Polygon 分别斩获 5 亿美元和 4.5 亿美元融资;后有新公链 Aptos、Sui、Aleo 各完成 3.5 亿美元、3 亿美元和 2 亿美元融资。

虽然 2022 年由牛转熊,下半年二级市场的表现不尽如人意,并传导至一级市场,让不少机构果断按下了投资暂停键 。不过,在行业发展的艰难时期,仍然也出现了一些独角兽,凭借着较高的估值拿下高额融资。
依照特定赛道划分,各热点各领域单笔获投金额最大的项目如下:
除了以上热门领域外,数据分析、隐私等领域也都曾出现过上亿美元的融资项目。
从投资机构出手次数来看,作为区块链游戏独角兽企业的 Animoca Brands 凭借投资约 116 笔 GameFi 和元宇宙相关项目成为了今年出手次数最多的机构。同时,Animoca Brands 自身也在今年获得了三次融资,金额约为 4.9 亿美元。并且,在市场行情普遍不理想的情况下,Animoca Brands 拟推出规模高达 20 亿美元的元宇宙基金,以支持元宇宙业务的发展。可见,Animoca Brands 的财务状况依然强劲,并始终看好 GameFi 和元宇宙相关领域。
出手第二多的投资机构是 Coinbase Ventures,在今年共投资约 82 个项目;位列第三的投资机构是 Shima Capital,今年共投资约 66 笔。该投资机构成立于 2021 年,热衷投资的赛道是 GameFi、元宇宙和 NFT。
其他挤进前 10 的投资机构有 a16z 约 47 笔;Alameda Research 约 46 笔;成立于 2013 年的老牌做市商 GSR 今年在投资领域也异常活跃,凭借着约 44 笔的投资数量力压众多老牌投资机构,并向由 Binance 牵头的行业复苏基金提供 500 万美元的资金支持,GSR 热衷投资的赛道有 DeFi、GameFi 等;Jump Crypto 约 43 笔;Solana Ventures 约 42 笔;Hashed 约 38 笔;FTX Venture(否认与 Alameda Research 合并投资业务)约 36 笔;Dragonfly Capital 约 36 笔。

在动荡的 2022 年, Luna 的崩盘、UST 算法稳定币的脱锚、三箭资本内爆以及 FTX 破产让超过 100 万债权人损失惨重,种种事件都让我们见证了加密市场的风险。我们也意识到了 VC 并非常胜,曾经知名的投资机构名誉扫地,退出市场,连带其投资组合的估值一同下降。
在出手次数前十的投资机构中,Jump Crypto 或对 Salana 生态过度投资以及对 FTX 有风险敞口而受挫;Hashed 在其持有的 LUNA 资产上估计损失了 29 亿美元;而处于 FTX 破产事件中心的 Alameda Research 可能损失超过 150 亿美元,FTX Venture 既投资于公司又接受投资,将其资金分散在 Clifton Bay Investments LLC、FTX Ventures Ltd、Island Bay Ventures Inc 和一些潜在的附属公司,因财务缺失而导致混乱无序,并且双方在加密领域投资超过 250 多个项目,破产事件也让加密行业巨震。主要投资于 Solana 生态的 Solana Venture 虽然没有公开信息表明其财务受损,但是 Solana 生态因为 FTX 破产事件也岌岌可危,预测其投入和回报也很难达到正比。
此外,新加坡基金淡马锡、硅谷风险投资机构红杉资本接连宣布对 FTX 和 FTX. US 的 2.75 亿美元投资和 2.135 亿美元投资减记为零。这些事件或许也反应出投资机构没有做好投前尽调,忽视了项目潜在的危险因素,而被高回报和富有感染力的愿景所吸引,导致低估了风险。
加密投资领域正处于一个充满挑战的时代,在经历了市场大幅波动的阶段后,风险投资的趋势可能正在转变,VC 们将更加谨慎严苛,项目方筹集资金也会更加艰难。
三、2022大事记
概览一二级市场后,我们将按板块/赛道分别回顾这一年最值得被铭记的大事件和成果。
1. 以太坊及Layer2:进化与生长
尽管寒气笼罩着整个 2022 年,但以太坊大生态的升级脚步从未停歇。
九月,在万众瞩目之下,以太坊的主网合并总难度(TDD)终于达到了 58750000000000000000000 的预定数值,Paris 升级被激活,合并(The Merge)正式开始。随着合并的完成,以太坊的共识机制也从 PoW 切换成了 PoS,矿工时代就此作古,而在合并之后的首个 PoS 区块中,华人资本 HashKey Capital 作为交易打包方写下了这样的寄语——支持下一代区块链创新。

随着合并的顺利执行,Vitalik 也放下豪言:“提升可拓展性并利用好 Layer 2,以太坊生态系统容纳和处理交易的能力有望增长 100 – 1000 倍。”
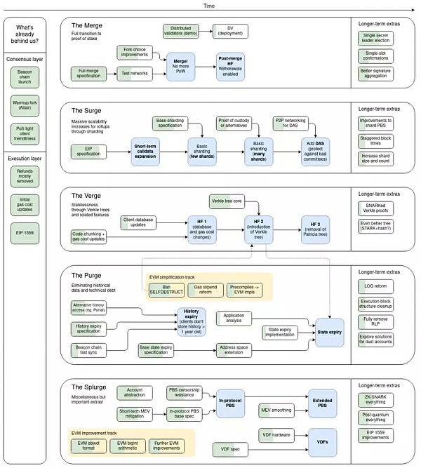
十一月初,Vitalik 在推特上分享了以太坊继完成 The Merge 之后的新版路线图。路线图显示,接下来除了继续完善 The Merge 后续工作(比如质押解锁、分布式验证等等)外,还将逐步推进:

进入十二月,以太坊核心开发者们在周会上敲定了“上海”升级的时间规划,就此解答了长期以来市场最为关切的一项问题 —— 质押的 ETH 何时可解锁。
根据规划,以太坊“上海”升级定于 2023 年 3 月进行,届时将开放信标链上已质押的 ETH 提款,而截至 12 月 15 日,质押中的 ETH 数量已高达 1560 万个。不过倒不用太过担心所谓的“砸盘”风险,因为出于安全性考虑,届时提款数额和验证者的退出速率均会受到限制。
主网升级步履不停,承载着以太坊扩容另一部分期望的 Layer2 在 2022 年同样取得了瞩目进展,关于各个项目的代币相关问题或多或少也都有了些眉目。
Optimismtic-Rollup 方面,两大代表性项目 Optimism 和 Arbitrum 凭借着先发优势,各自生态均已积累了相当可观的 TVL 规模。
Optimism 于 6 月正式发行了原生代币 OP,成为了 Rollup 系 Layer2 中首个发币的项目。虽然在 TGE 阶段出现过了机器人抢跑、界面宕机、做市伙伴丢币等小插曲,但结合全年的趋势来看,OP 的发行还是成功地帮助 Optimism 吸引了大量的用户及资金,对其生态扩张起到了有效的推动作用。10 月,Optimism 正式官宣了 OP Stack 构架的蓝图,将未来的发力方向聚焦在了模块化之上,为项目的发展及估值打开了新的想象空间。
相较于 Optimism,虽然在代币方面的进度稍稍偏慢,被外界普遍视为发币前奏的“奥德赛”活动也意外暂停,但 Arbitrum 依然累积了远超竞争对手的 TVL 数字,在生态数据方面领跑整条 Layer2 赛道。8 月,Arbitrum 在 Arbitrum One 之外又上线了另一条链 Arbitrum Nova,新链通过将数据置于链下,用一部分的安全性换来了极低的交易费用,从而满足了社交、游戏等类型应用对于吞吐量及成本的更高要求。
ZK Rollup 方面,传说中的 zkEVM 已不再只是存在于期望中幻影。在多个团队的竞争与合作之下,技术性难题正在被逐步攻克,我们距离首个公开可用且功能完备的 ZK Rollup 主网已越来越近了。
zkSync 于 10 月末上线了兼容 EVM 的 zkSync 2.0 主网第一阶段 Baby Alpha,但该阶段仅用于压力测试及安全工作,暂时并不向外部应用程序及参与者开放,根据最新公告,后续阶段 Fair Onboarding Alpha 和 Full Launch Alpha 仍需等待至明年一、二季度方可上线。11 月,zkSync 的开发公司 Matter Labs 完成了 2 亿美元的 C 轮融资,预计该轮融资的敲定将大幅加速 zkSync 后续的开发进程。
作为 Layer2 “四大天王”中唯一未选择 Solidity 语言的项目,为了实现与竞争对手相似的 EVM 兼容性,Starkware 已于十一月开源其编程语言 Cairo 1.0,且计划在明年第一季度推出 Solidity – Cairo 1.0 的第一版编译器。同一时间,StarkNet 的 ERC-20 代币 STRK 合约也已部署到了以太坊主网,但具体的代币经济模型及分配方案暂时均未释出。
依靠着并购策略,Polygon 这一 Rollup 扩容路径的“后来者”已成为了 zkEVM 赛道的领跑选手之一。今年十月,Polygon 宣布启动了 Polygon zkEVM 的公共测试网,近期市场消息则显示该网络已开始接受 Spearbit 和 Hexens 等安全公司的全面审计,有望在 2023 年正式上线主网。
2022 年,Layer2 赛道最让人意外的黑马当属 Scroll。当 Scroll 在四月完成 3000 万美元 A 轮融资时,或许并没有多少人真正地了解这家项目,但当他们七月在年度最大的以太坊社区活动 EthCC 上推出 pre-alpha 版本时,市场已不可能再将其忽视。Scroll 力求实现的“EVM 等效”也被视为“EVM 兼容”之上的另一层级,开始成为了市场评判 Layer2 项目表现的一个全新标准。
回看 2022 年,无论是走过了 The Merge 里程碑的以太坊主网,还是在 Optimismtic-Rollup 以及 ZK Rollup 等不同方向上努力探索的 Layer2 们,整个以太坊大生态一直在持续不断地进化和生长。作为去中心化生态系统的基石,以太坊从未固步自封于过往成绩,而是始终都在探索如何更好地承载去中心化的理念与实践,“公链之王”已寄托了太多人的期许,成为了无数人对于去中心化未来的信念之源。
2. Layer1:旧人唱罢,新人登场
“寒风凛冽”加“风云突变”,或许是对 2022 年 Layer1 赛道的最佳形容。
整体来看,伴随着市场的持续下行,Layer1 项目们基本都逐渐回吐了 2021 年的数据涨幅,TVL、市值、链上活跃度纷纷走低,甚至连消息面上也都以消极色彩为主。BNB Chain 深陷中心化质疑,Avalanche 被曝出恶性竞争丑闻,NEAR 稳定币计划夭折,Harmony 几乎因黑客事件而丢了半条命,Fantom 直到年末 AC 拼命喊单前一度消失在了新闻视野里……一众头部 Layer1 中,Terra 和 Solana 更是因突发的黑天鹅事件而遭受重创。
先是五月份,随着激励走向不可持续,踩着庞氏梯子螺旋上升的 Terra 伴随着泡沫破裂而走向了螺旋死亡。在尝试了各种自救方案无果后,LUNA、UST 双双归零,最终竟沦落为了社区的 meme 玩具,而 Do Kwon 这位曾经光芒万丈的创始人也走上了逃亡之旅。
随后是在十一月份,另一位曾经自带光环的天才 SBF 带着他的 FTX 商业帝国一并倒下。作为 SBF 力推的新一代 Layer1,Solana 也亲身感受到了自己所搭乘的这趟便车倒起来似乎更快。考虑到仍有许多生态仍未彻底走出冲击,FTX 暴雷一事对于 Solana 生态的影响或许还没有完全显现,但从距离巅峰已然百不存一的 TVL 上看,Solana 未来的路显然不会好走。
2022 年,Layer1 赛道出现了一个新宠儿 —— Move 开发语言。
随着 Meta(原 FaceboGate.io)的 crypto 大梦破碎,曾经被寄予厚望的 Diem 项目解体,但一众开发者们却继承了该项目数年来的最大开发成果 Move,并换了个去中心化的模式加以播种。自此,以 Aptos、Sui、Linera 为代表的 Diem Gang 成为了 Layer1 赛道最受瞩目的新势力。
10 月已上线主网的 Aptos 是 Move Layer1 中步伐最快的那一个。在过去的这一年间,Aptos 已通过多轮融资从各大 VC 手中获得了至少 3.5 亿美元的资金支持,但客观来说,Aptos 在上线之后的表现并不是那么如人意,混乱的代币发布引发了市场对于其团队运营实力的质疑,而随着空投预期的狂热追捧褪去,Aptos 也需要像其他更早 Layer1 一样去面对真实的市场寒冬。
9 月,Sui 的开发团队 Mysten Labs 曾以超 20 亿美元的估值完成了 3 亿美元的 B 轮融资,单从融资额来看,Sui 不输 Aptos。但与先行一步的 Aptos 一样,Sui 未来也终将面对市场关注度及追捧度的下滑,届时才是 Move 系 Layer1 才来迎来真正的竞争。总而言之,摆在这批“新贵”面前的,仍是一条很长很长的路。
除了这些相对清晰的趋势之外,2022 年 Layer1 赛道还有着许多其他的“小”创新。之所以要给“小”字打上引号,是因为这些点的讨论度或许暂时不及 Move 这样的赛道大势,但长线去看同样有着改变竞争格局的巨大潜力。
比如应用链,关于这一概念的讨论在 dYdX 宣布迁移后达到了顶峰,在许多分析师的眼中,这也被视为对并发量、灵活性有硬性需求的应用的最终归宿。横向比较当前较主流的应用链土壤,凭借着完备的开发支持以及开放的准入门槛,Cosmos 目前暂时处于领跑位置。
再比如模块化区块链,目前这该领域的先行项目有 Celestia、Fuel 等等,这些项目年内大多也都斩获了千万美元甚至近亿美元级别的融资。此类项目希望通过将区块链网络的技术堆栈模块化,再将数据可用层、共识层、结算层、执行层等不同的层级进行解耦、分工,从而解决单体区块链的性能瓶颈问题。
总而言之,虽然市场环境相当严峻。但回想过往,自比特币诞生以来这个行业已经历了多轮牛熊,且总能够在沉浮与混乱之间找到新的生机,走出阴霾,继续生长。看着 Layer1 赛道的这些新动向,我们更有理由去期待下一轮的顺势周期,看看这些“弄潮儿”们能带来什么样的惊喜。
3. DeFi:熊市过冬百态
今年显然不是 DeFi 最好的一年。
伴随着大盘的走低,DeFi 的基础数据全年几乎是一路下行。DeFi Llama 数据显示,截至 12 月 23 日锁定在全生态所有 DeFi 协议内的资产总价值“仅”剩 398.1 亿美元,距离去年岁末巅峰时的 1785.4 亿美元已缩水逾四分之三。

细看微观层面个体项目们的表现,视财务状况的不同,不一样的项目在熊市之中的“过冬”姿态亦有所不同。
情况稍好点一些的尚有余力继续“搞事”,有的会纵向继续优化自身的核心业务,有的则选择了在横向之上朝其他赛道开“卷”。Uniswap 通过收购 Genie 正式进军了 NFT 领域,一举化身成为了跨领域的去中心化交易枢纽;Aave 和 Curve 则不约而同地瞄准了想象力空间极大的稳定币市场,试图从 DAI 的手中分走一杯羹;Compound 做了一个资产隔离更为彻底,安全性更高的 v3;dYdX 则是放弃了 Layer2 甚至以太坊,决意将其 v4 版本作为基于 Cosmos 独立应用链推出……
情况差一些的已不得不开始正视生存的挑战,突如其来的黑天鹅、神出鬼没的黑客、日渐干瘪的财库……任何一个要素都有可能成为压垮项目的最后一根稻草。这里的典型案例是 Sushi,十二月的一份治理提案让我们突然意识到这家曾经的赛道龙头已走到了悬崖的边缘,依照现有开支项目只能再继续坚持一年半左右,为了寻求自救,开发团队最终将主意打到了 SUSHI 持币人的身上,试图通过更改手续费分配方案来为财库补充血液,这步选择很难不令人唏嘘。
不过,能够继续“苟活”似乎已是幸运,在这一年里还有许多的项目已经彻底倒下,大家叫得上名字的有曾经辉煌一时的 UST 以及 Anchor,但更多的小生态的小项目却是在寂静之中走向了实质性消亡。
回看 DeFi 上一轮的崛起,流动性挖矿的助推可以说的是起到了居功至伟的作用,但随着时钟扫过整个 2022 年,这一利弊鲜明的方案似乎也已在悄然退场。3 月,Compound 社区提及逐渐将协议的代币激励降至零;5 月,Aave 结束了时长一年多的流动性挖矿;12 月,代币即将全流通的 Sushi 也提到拟议中的新代币经济模型将考虑用其他方案来补贴流动性……
展望未来,我们尚无法得知什么会是点燃 DeFi 再次爆发的引信,也无法预测会有哪些项目掀起下一轮浪潮,但我们愿意相信的是,艰难困苦之下的努力不会白费,岁月最终会去嘉奖那些有勇气穿越寒冬的项目们。
经历了 2022 年的 CeFi 信誉大崩坏,已有越来越多的人意识到了 DeFi 的不可或缺,进而开始接触并尝试 DeFi,在 FTX 事后的一些 DeFi 交易活动统计中,我们已能够发现一些端倪。这些增长来得并不算猛烈,但却在实实在在地发生着,或许这才是 DeFi 继续前进的源动力吧。
4. NFT:PFP创新枯竭,基础设施蓬勃生长
2021 年是 NFT 大放异彩之年,但随着市场转熊,NFT 在 2022 年并未延续风光。总体来说,上半年市场仍再创新高,而下半年渐趋枯萎,偶有局部热点。
以头部项目 BAYC 为例。4 月,BAYC 创下以 ETH 计价的地板价历史高点 153.7 ETH。此后地板价一路下滑,截至 11 月 30 日,BAYC 地板价达到 66.9 ETH,较高点跌去一半有余。
在今年的 NFT 市场上,经过市场的洗礼,纯靠画风和社区的 PFP 项目已经很难取胜。随着创作门槛的降低和创意门槛的提升,PFP 市场面临着空前的竞争压力。mfers 或许是今年最后一个成为现象级的纯 PFP 项目。mfers 系列画风极简,靠着强大的社区共识,其地板价在 2 月一度创下 5.3 ETH 的历史高点。这自然和项目的成功运作有关,而另一无法忽视的要素,即彼时尚未冷却的市场环境。
进入第二季度,头部项目逐渐疲软,整个 NFT 市场持续走弱。从成交量来看,4 月是 NFT 市场的顶峰。若以 ETH 计价,NFT 市场成交量约为 145 万 ETH,而在刚刚过去的 11 月,成交量下滑到 34 万 ETH。以美元计价,这一差距则更为明显:4 月 NFT 市场成交量约为 43 亿美元,11 月仅为 4.5 亿美元,已滑落至顶峰时的约十分之一。
另一个能从侧面旁证的数据是:佳士得今年 NFT 拍品成交额仅 590 万美元,相比去年减少 96%。
在整体走弱的市场,创业者纷纷寻求创新和突破。
8 月,一个名为 DigiDaigaku(日语意为数码大学)的“隐形发布”新项目一时间成为 NFT 顶流。该项目不在官网披露项目信息、没有团队信息、不做发售预热,但其一经发售就备受关注,价格迅速暴涨。8 月底,其地板价一度跃升至超过 18 ETH。
DigiDaigaku 母公司 Limit Break 也凭借这一项目斩获 2 亿元融资。根据其后续披露的信息来看,这一项目采用了名为“free to own”的全新概念。尽管项目方对这一概念的解释语焉不详,引来颇多争议,但“free to own”无疑为市场带来了新的热点。
此后,新的 NFT 系列或有模式创新、或有强力背书,纯粹“小图片”已经很难获得投资者的认可。
NFTScan 数据显示,自 2022 年年初至 11 月 30 日,共有超过 7700 万件 NFT 被铸造。NFT 市场早已过饱和,大量新项目无法获得关注与交易。不过,更多围绕 NFT 基础设施所展开的竞争在今年渐趋白热化。
8 月,“版税”成为 NFT 市场创业者、参与者、投资者最热衷的话题。在相当漫长的时间内,大多数交易平台均采用了与 OpenSea 类似的版税规则。诸多项目方在坐拥版税收入之后“躺赚不做事”的局面,也引来了 NFT Holder 的不满。而对于 NFT Trader 来说,版税自然成为了影响收益的交易摩擦成本,一场围绕版税的大战开始打响。
Sudoswap 作为这场版税大战的发起者,也开启了新一轮的 NFT 市场间的竞争。Sudoswap 特有的做市制度和零版税策略都显得独树一帜。
与之相对,Magic Eden、LoGate.iosRare、X2Y2、Blur 等市场允许用户自定义版税,OpenSea 和 ImmutableX 则强制执行版税。
围绕着版税,NFT 领域各方角色均参与了这场激烈的讨论,而一些工具或平台甚至集成了“拉黑”零版税市场的功能。项目方普遍认为,版税是“创作者价值”,本就是应得的收益。而投资者则认为,比 ERC-20 高出几个数量级的交易税费并不合理,这也助长了项目方“soft rug”的情况,并损害到买家利益。
目前,这场版税大战仍未落下帷幕。而随着熊市的深入,NFTFi 在市场上的可组合性也日益凸显出来。例如,在 BAYC 地板价快速下坠之时,BendDAO 的清算机制就成为了人们关注的对象:尽管他最终完成了任务,但并没有人们预想的那么完美。
围绕 NFT 金融属性所展开的创新正在铺开——借贷、碎片化等流动性提升手段等。
借助 NFTFi,NFT 交易正变得更加高效。尽管营销能力决定了一个项目可以在当下有多火,而对于行业的未来,NFT 的金融化或许也共同决定了这些系列能走多远,NFTFi 领域将愈发光明。而对整个市场来说,或许仍需更多的资产类型和破圈应用,才能使得 NFT 取得更大的共识,迈向更广泛的用户群体。
四、安全事故总损失额减少,但偶现“大案”“奇案”
据 Beosin 统计,2021 年整个区块链生态发生的相关典型安全事件数量超 332 起,经济损失超 153 亿美元。
截至 2022 年 11 月末,区块链生态发生的相关典型安全事件数量超过 164 起,经济损失约 38.23 亿美元。其中损失金额前十的事件主体分别是 Ronin、 FTX、Wormhole、Nomad、Beanstalk Farms、Wintermute、Elrond Harmony、Fei Protocol和Transit Swap,详见下图。

这 10起安全事故共损失资金超 20 亿美元,从受到攻击的项目类别来看,跨链桥数量最多(4 起),其次是算法稳定币(2 起)。其中,3 月,Ronin 攻击事件造成 6.25 亿美元资金被盗,打破了 2021 年 8 月 Poly Network 被攻击(6.1亿美元)的 DeFi 黑客攻击记录。
在安全事件数量和总损失金额上看,虽偶有“大案”,但今年整体要比去年“平静”不少。
从事件“发生地”来看,DeFi 和跨链桥项目被黑客攻击的频率最高。究其原因,DeFi 项目的审计率依然低下,而跨链桥需求明确、资金聚集效应强,同时跨链技术涉及到多链多种合约的配合,结构上更为复杂,风险点较多。
从攻击方式上看,智能合约漏洞被频繁利用,钱包私钥泄露也时常发生。另外,当项目方自身反应不及时且攻击手段较易复制时,容易形成群体性攻击现象。
从获利方式上,除了“单调”的混币后提币,包含对冲、套利、建池等金融技巧的手段也不时出现。
那在安全形势依然严峻的当下,从业者和用户能够做些什么?
从项目方角度,一是牢记责任意识,做好审计工作,对涉及交互和组合的其他技术方的更新保持同步;二是增设安全储备资金或者建立应急预案,比如使用资金异常流向监控工具、设置紧急叫停机制等。
站在用户的角度,首先,对监管尚不健全的加密行业有正确的收益和风险预期,不要贪图高利或小利而失去本金;其次,建议用户尽可能了解、熟悉所使用产品、金融工具的基础原理,并对行业中的要闻和所用平台的最新动向保持关注;最后,鉴于智能合约中的代码漏洞是事故高发区,可以对不再(不常)使用的协议及时取消授权。
最后,虽然很多项目在以 DAO 的形式建立及运营,但一旦资金遭遇损失,用户仍然可以保存好证据,寻求法律途径解决问题。
五、2023,光从何处照进现实
2022 年几起行业恶性事件的蝴蝶效应仍在持续。暴雷产生的连带影响、强监管的跟进、用户和投资者信心的流失等,都让从业者对即将到来的 2023 年难免保有悲观情绪。
所幸,万物皆有裂缝,那是光进来的地方。
宏观来说,美联储加息放缓的预期提升,香港摩拳擦掌致力成为亚洲 Web3 重镇,元宇宙和数字身份产品扩大采用,隐私保护和数据主权意识正不断加强,Web2 时代巨头继续拥抱去中心化技术,全球优质人才不断涌入 Web3 世界,基础设置建设日益成熟……
牛市总由备受关注的新叙事点燃,Odaily星球日报将期待以下板块/热点明年的表现:
2023 年,Odaily星球日报也将继续深耕 Crypto/Web3 领域,覆盖最快最新的资讯和最全最深的解读,陪伴行业与读者,共同迎接下一个浪潮。
