2023年辽宁本溪退休计发基数是多少,看看退休金计算公式如下
更新时间:2024-08-16 18:01:32 •阅读 0
辽宁本溪公布2023年养老金计发基数,退休养老金涨多少怎么算?据新社通app获悉,2023年辽宁本溪公布了养老金计发基数,今年的养老金计发基数为6987元,增涨了267元,上涨了3.97%左右。
据新社通app获悉,全国现在大部分省份和地区,公布了新的养老金计算基数,这也标志着这些地区,是具备了养老金重算补发的基本条件,但是关于养老金的重算补发,可能很多退休人员还存在着一定的认识误区,那么辽宁本溪养老金计发基数公布后,2023年新退休人员补差怎么算?下面就随新社通app小编一起来看看详情。
2023年最新辽宁本溪养老金计发基数是多少?
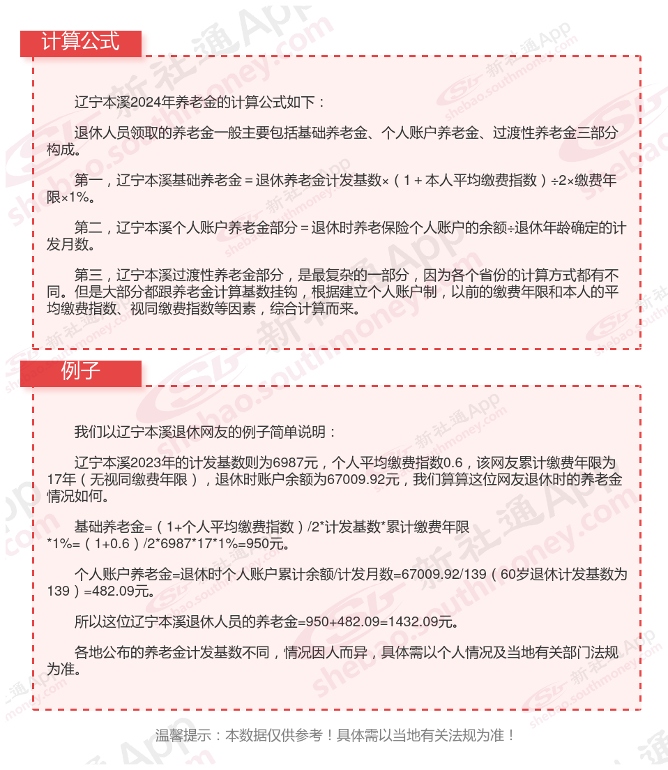
辽宁本溪2023年养老金计发基数已经公布为6987元,这一数据对退休人员的养老金待遇产生了重要影响。涨幅情况(如2023年比2022年增加了267元,涨幅3.97%)
全国2023年养老金计发基数排名前十的城市,看看有你的城市吗?在这里简单分享一下:
