1. 首页 > 区块百科  > 深扒币安宠儿AltLayer:大毛将至?

深扒币安宠儿AltLayer:大毛将至?

2022年7月1日晚,AltLayer宣布完成720W种子轮融资,当时第一时间发推喊大家冲,场景历历在目。时隔1年半,AltLayer终于登陆币安。

庆祝前夕,不妨重新认识下这个以太坊生态的重要基础设施。

参考资料:https://www.binance.com/en/research/projects/altlayer

1)项目简介

AltLayer是开放和去中心化的rollup协议,一方面通过采用Rollup堆栈(如OP Stack、Arbitrum Orbit、ZK Stack等),提供增强的安全性、去中心化、互操作性,另一方面通过EigenLayer的再质押机制,提高经济安全性,还为网络的稳健性和可持续性奠定基础。

官网:https://altlayer.io/ 

2)融资情况 

2022年7月,AltLayer完成720万种子轮融资,Polychain、Jump Crypto 和Breyer Capital领投,波卡创始人Gavin、前Coinbase首席技术官和前a16z合伙人等行业大佬参投。

此后,AltLayer获得 BNB Chain在2022 年的欧洲创新孵化器项目三等奖,并在2023年8月获得币安Labs投资。 

3)核心产品 

VITAL:主动验证服务,帮助运营商验证区块及汇总排序器提交的相应状态,必要时提出欺诈证明挑战。

MACH:通过允许运营商重新持有基于以太坊的资产来支持汇总状态的任何声明,为汇总提供更快的最终确定性。

SQUAD:提供具有经济支持的去中心化测序,消除短期活性问题、不良MEV等问题。

4)生态现状 

作为模块化的以太坊扩容方案,AltLayer提供全开放的执行环境,支持按需扩展,给予开发者更灵活的应用空间,已与许多协议达成合作。 

需要注意的是,这些协议中不乏EigenLayer等明星项目,未来不排除会给 $ALT 质押者福利。 

5)代币信息 

总量:100亿

初始流通:11%

两轮私募价格:0.008/0.018美元

代币分配:币安Launchpool-5%;团队-15%;投资者-18.5%;顾问-5%;协议发展-20%;生态系统和社区-15%;财库-21.5% 

注:币安Lanchpool将于25日关闭

传送门: https://t.co/wv8B7j1NdT 

6)空投范围

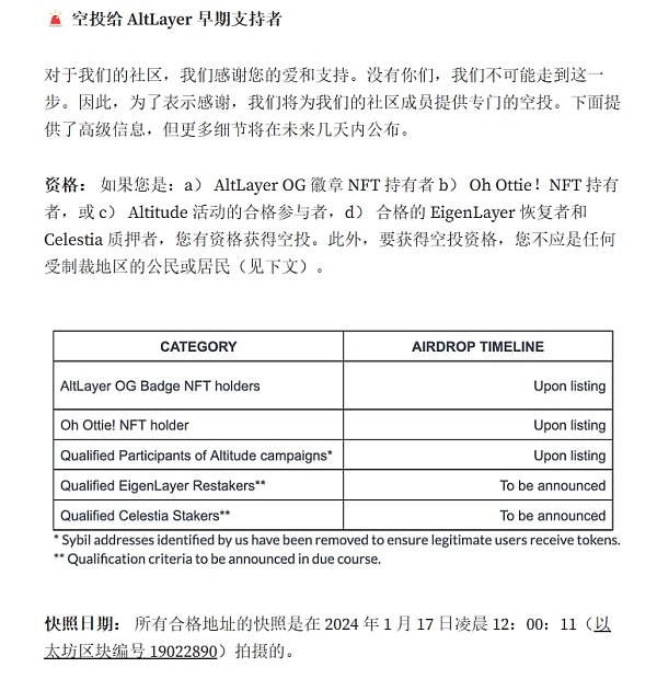
 AltLayer已于1 月 17 日 12:00:11 AM(以太坊区块高度 19022890)完成快照。 空投对象包括AltLayer OG Badge NFT 持有者、Oh Ottie!NFT 持有者、Altitude 活动合格参与者、合格的 EigenLayer 再抵押者和 Celestia 质押者。 

官方文档:https://blog.altlayer.io/altlayers-alt-token-launch-f49bf8ac2556

7)币价预测 

相比于此前几个首发币安的项目,AltLayer的社区热度显然更高,空投覆盖范围也更广。眼下,大家最关心的无疑是 $ALT 价格。 推荐看下推特博主“杀破狼”做的市值对比图。