央行数字货币DC/EP如何影响你我?
2014年,人民银行启动央行数字货币的前瞻性研究。2016年,中国人民银行数字货币研究所成立,成为全球最早从事法定央行数字货币研发的官方机构,观众在中国国际金融(银行)技术暨设备展览会上感受金融服务给生活带来的便利。
“央行数字货币要来了!”近日,一张央行数字货币在农行账户内测的照片在网络上流传开来。随后,多地多部门关于央行数字货币试点的进展被接连披露,引发了人们的普遍关注。
(图片来源网络,侵删)
什么是央行数字货币?央行数字货币怎么使用?对经济社会发展和人们的日常生活又会带来哪些影响?
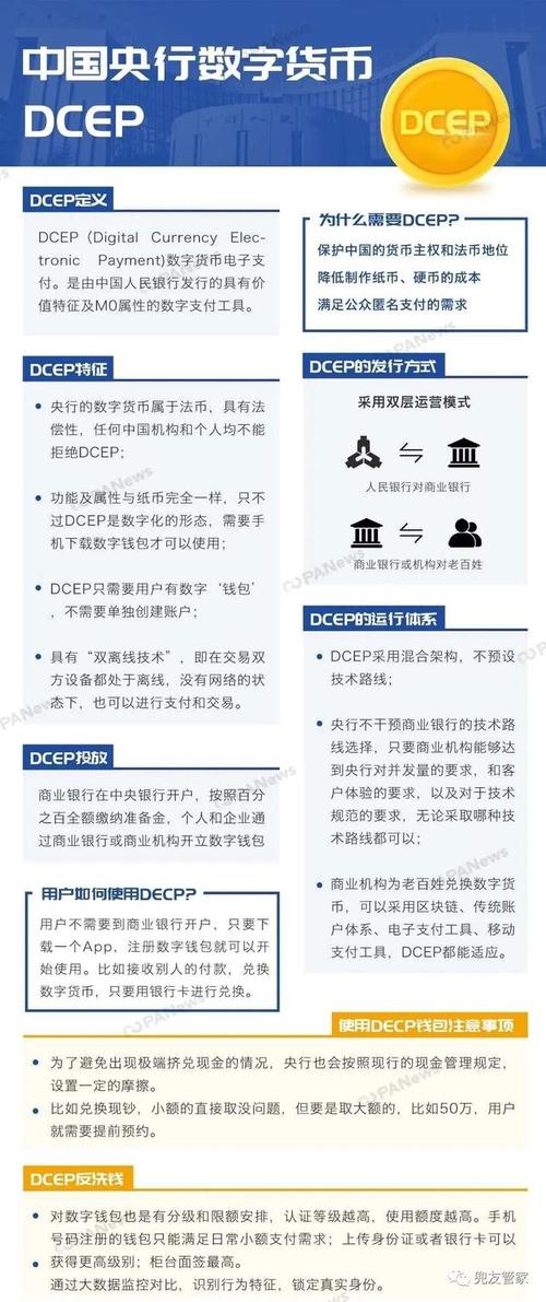
央行数字货币是人民币的数字化
(图片来源网络,侵删)
我国是最早研究央行数字货币的国家之一。早在2014年,人民银行就启动了央行数字货币的前瞻性研究。2016年,中国人民银行数字货币研究所成立,成为全球最早从事法定央行数字货币研发的官方机构。2017年底,国务院批准人民银行牵头各商业机构开展数字人民币体系(英文名字:digital currency/electronic payment,简称DC/EP)的研发。
“央行数字货币就是人民币的一种数字形式,它本身不是新的货币。”中国人民银行数字货币研究所所长穆长春告诉记者,数字人民币是由人民银行发行,由指定运营机构参与运营并向公众兑换,以广义账户体系为基础,支持银行账户松耦合功能,与纸钞和硬币等价,并具有价值特征和法偿性的可控匿名的支付工具。
具体而言,首先,数字人民币由人民银行发行,是有国家信用背书、有法偿能力的法定货币。与比特币等虚拟币相比,数字人民币是法币,与法定货币等值,其效力和安全性是最高的,而比特币是一种虚拟资产,没有任何价值基础,也不享受任何主权信用担保,无法保证价值稳定。这是央行数字货币与比特币等加密资产的最根本区别。
在发行和兑换方面,数字人民币采取了双层运营体系。即人民银行不直接对公众发行和兑换央行数字货币,而是先把数字人民币兑换给指定的运营机构,比如商业银行或者其他商业机构,再由这些机构兑换给公众。这种双层运营体系和纸钞发行基本一样,因此不会对现有金融体系产生大的影响,也不会对实体经济或者金融稳定产生大的影响。
关于以广义账户体系为基础,穆长春解释,银行账户体系是非常严格的体系,一般需要提交很多文件和个人信息才能开立银行账户,而在央行数字货币体系下,任何能够形成个人身份唯一标识的东西都可以成为账户。“只要能够证明你的身份,就能把它当成账户使用,比如说你的车牌号就可以成为数字人民币的一个子钱包,当你通过高速公路或者停车的时候进行支付,这就是广义账户体系的概念。”
所谓支持银行账户松耦合,是指不需要银行账户就可以开立数字人民币钱包。这对于一些农村地区或者边远山区群众来说,即使没有银行账户,也可以通过数字钱包享受相应的金融服务,有助于实现普惠金融。此外,对于没有国内银行账户的境外旅游者等人群,也可以通过开立数字人民币钱包,更方便地进行小额支付。
数字人民币如何与纸钞和硬币等价?事实上,当人民银行把央行数字货币兑换给指定运营机构去发行,该机构需要向人民银行缴纳100%准备金,这就是1∶1的兑换过程。这样能够保证央行数字货币不会超发,也没有市场炒作空间。
“归结到一点,央行数字货币是一个支付工具,体现的是货币的基本职能。”穆长春表示,央行数字货币实际上是人民币的数字化,是数字版本的人民币。
不会冲击微信支付宝
根据央行2019年10月发布的《2018年中国普惠金融指标分析报告》,截至2018年末,中国人均拥有7.22个银行账户,全国使用电子支付成年人比例超八成。那么,在我国电子支付体系这么发达的情况下,为什么还要研究和推出央行数字货币?
央行数字货币的推出有着深远意义。穆长春表示,比特币和其他一些加密资产的出现,会对一个国家的货币主权产生一定影响。推出央行数字货币,首要目的是为了保护货币主权和法币地位。同时,数字人民币的出现会提高支付系统效率,提升人民币支付的便利化水平。“大家都知道,一到‘双11’‘618’这种购物高峰时段,零售支付系统的压力是非常大的,那么数字人民币也要能够满足这种高并发的、零售的需求,为提高整个支付系统的效率作出贡献。”
北京大学光华管理学院应用经济系助理教授肖筱林分析认为,央行数字货币可以解决现金和电子支付在实际应用中存在的两个问题,一是纸钞和硬币容易匿名、伪造,存在被用于洗钱、恐怖融资的风险;二是基于现有银行账户紧耦合模式的电子支付,无法满足公众匿名支付的需求。
在中国社会科学院投融资研究中心主任黄国平看来,现有的纸币和硬币印制发行成本高、携带不便,因此存在数字化的必要性。而央行数字货币一旦启用,会极大节约造币所需各项成本。
疫情之下,央行数字货币还可以减少货币交易中的病毒传播机会。中国人民大学监管科技与金融科技实验室执行主任杨东表示,机构和个人都会在短时间内更加倾向于使用包括央行数字货币在内的非直接接触的交易媒介,央行数字货币将会以此为契机,加速其发行与应用。
不少人关心,央行数字货币是否会对支付宝、微信支付等造成影响。对此,穆长春回应称,央行数字货币不会对目前的移动支付产生过大的影响,而是会给老百姓带来更丰富的支付工具选择,满足更多的支付需求。“目前支付宝、微信是使用商业银行存款货币进行支付。在央行数字货币推出以后,它实际上是把钱包里的钱,由商业银行存款货币转换成央行货币,钱包本身并没有变,只是钱包里钱的形式或种类发生了变化,微信或支付宝依然是作为钱包为老百姓提供支付服务。”
事实上,对于习惯使用移动支付的广大群众而言,支付宝、微信支付等已经成为一种公共产品或服务,一旦出现服务中断等极端情况,会对社会经济活动和群众生活产生非常大的影响。这就要求人民银行作为一个公共部门,要提供类似功能的工具和产品,作为相应公共产品的备份。
使用央行数字货币是市场化选择过程
使用移动支付时,人们有时会遇到一些尴尬场景:比如在没有网络的地下停车场缴费,或者在信号不佳的飞机、邮轮上购物,除非身上有现金,否则连买瓶水都很困难。使用央行数字货币就可以避免这类问题。在应用场景方面,央行数字货币能够像纸钞一样实现“双离线支付”,即在收支双方都离线的情况下仍能进行支付。未来只要手机安装了数字人民币的钱包,不需要网络,也不需要信号,只要手机有电,两个手机相互碰一碰就能实现转账或支付。
同时,央行数字货币还可以满足人们一些正常的匿名支付需求。目前的支付工具如互联网支付、银行卡支付都是跟传统银行账户体系绑定的,无法满足匿名需求。数字人民币则不依赖于银行账户,拥有可控匿名的功能,对于一些合理合法的小额支付行为,可以实现匿名状态支付,从而保护个人隐私和信息安全。
“手机碰一碰就能支付,央行数字货币钱包安全吗?”“边远农村地区的老年人能学会用吗?”从一些网友留言中,可以看出网民群众对央行数字货币支付安全和普适程度的高度关注。
“大家大可不必担心这种安全问题。”穆长春说,在产品设计方面,数字人民币交易前需要有一个主动确认,不进行确认就无法完成交易,可以保证资金安全。同时,央行数字货币如果真的发生了盗用等行为,对于实名钱包,数字人民币可提供挂失功能。
对于央行数字货币的普适性,据介绍,设计数字人民币时已经充分考虑到不愿意用或者没有能力用智能终端人群的需求,以后无论是用IC卡、功能机或者其他的硬件,都可以实现央行数字货币的支付。“央行数字货币是为全国人民服务的支付工具,不会光满足使用智能终端的人群,所有老百姓的需求都是要照顾到的。”
央行数字货币是否会完全替代现金?穆长春表示,从世界范围来看,现钞无论从绝对量还是相对量上,都出现了下降的趋势,包括中国在内的许多国家都进入了轻现金社会。央行数字货币的出现和流通,能在多大程度、多快速度上对原来的纸钞进行替代,取决于各国央行数字货币的设计能否满足大众的需求,能否便利老百姓的支付。“这不是一个强制的过程,而是一个市场化选择的过程。我们从老百姓的需求出发设计数字人民币,也是从市场化的角度来实现数字人民币的发行和使用。”
助力治理腐败
在纪检监察机关的通报中,经常能看到这样一些案例:某领导干部收受他人巨额贿赂,某基层干部虚报冒领、截留挪用困难群众救济资金,某职务犯罪外逃人员通过地下钱庄将赃款洗白……那么,央行数字货币在打击腐败和职务犯罪方面能够发挥怎样的作用?
在穆长春看来,作为支付工具,在设计中,央行数字货币根据掌握客户信息的强度不同,把数字人民币钱包分成几个等级。如果是进行大额支付或者资金转移,则必须申请实名钱包。对于大额的贪污贿赂以及洗钱等行为来说,由于在信息上是实名的,能够为案件调查和资金追踪提供相应帮助。
针对易发多发的侵害基层群众利益问题,数字货币同样大有可为。在很多民生资金的发放过程中,可以通过数字货币智能合约的方式实现定点到人,将有关资金直接发放到群众的数字钱包上,不再经过层层的中间环节,从而在事前杜绝虚报冒领、截留挪用的可能性。
实践中,一些腐败分子会通过将大的交易拆散,化整为零来逃避监管。应用到央行数字货币领域,可能会出现通过小额的匿名钱包,进行相应的违法犯罪活动。那么匿名钱包是不是就无法监管了呢?答案并非如此。
“我们要在保护个人隐私和防止犯罪之间取得一个平衡。”穆长春表示,数字人民币采取了很多技术手段,来保证用户个人隐私和信息安全不被侵犯,但对于贪污腐败、洗钱等违法犯罪行为也不能姑息。在有权机关严格依照程序出具相应法律文书的情况下,必须要进行配合,进行相应的数据验证和交叉比对,为打击违法犯罪提供信息支持。
