问界回应M7交付量爬坡情况:11月产能预计2万-3万台
更新时间:2025-10-24 16:54:21 •阅读 0
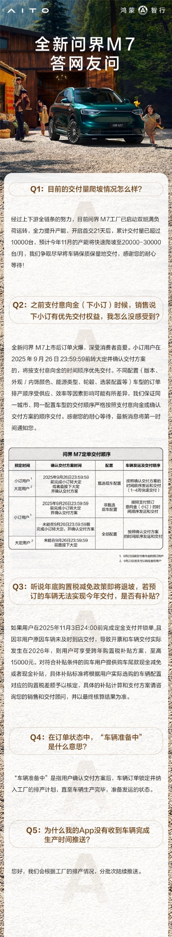
10月24日,问界汽车官方发布答网友问第三期,其中回答了网友关于全新M7产能爬坡的问题。官方表示,目前工厂已启动双班满负荷运转,预计今年11月的产能将爬坡至每月20000-30000台。

全新问界M7
据了解,问界汽车这次挑选了五个问题,分别是:目前的交付量爬坡情况怎么样、下小订的优先交付权益用户没有感受到、若预订的车辆无法实现今年交付是否有补贴、在订单中的“车辆准备中”是什么意思、为何用户的App没有收到车辆完成生产时间推送。
问界汽车对第一个问题的回答是:经过上下游全链条的努力,目前问界M7工厂已启动双班满负荷运转,全力提升产能,开启首交21天后,累计交付量已超过10000台,预计今年11月的产能将快速爬坡至每月20000-30000台。
关于第二个问题:小订用户在2025年9月26日凌晨12点前转大定并确认交付方案的,将按支付意向金的时间顺序优先交付。不同配置的车型的订单排产顺序受供应、效率等因素影响可能有所差异,将保证同一城市、同一配置车型的交付顺序严格按照支付意向金或确认交付方案的顺序交付。
关于第三个问题:如果用户在2025年11月3日24:00前完成定金支付并锁单,且因非用户原因车辆未及时到店交付,导致开票和车辆交付实际发生在2026年,则可享受跨年购置税补贴方案,至高15000元。

由于篇幅限制,具体回答可查看上图。
